壹定发·(EDF)最新官方网站壹定发

菜单

新闻资讯

政策解读丨西安市人民政府办公厅印发《西安市促进光伏产业发展若干措施》通知(附原文)

2024/12/13 17:54:17 admin 阅读 4【次】

为深入贯彻习近平生态文明思想,12月11日,西安市人民政府办公厅印发关于《西安市促进光伏产业发展若干措施》(以下简称《措施》)的通知,旨在推动全市光伏产业的规模化应用和健康发展,以实现生态文明建设和可持续发展目标的坚定决心。

《措施》内容共六大部分,分别涉及城镇建筑光伏开发、分布式光伏农村地区的开发、光伏电站建设标准提升、支持配建储能系统、开展综合用能优化示范项目,以及激发光伏企业创新活力与优势等,内容涵盖全市光伏产业发展的各个方面,政策执行期限为1年。通过这些政策的实施,将有力推动西安市光伏产业实现提质倍增,取得更大的突破。以下是对《措施》内容的详细解读。

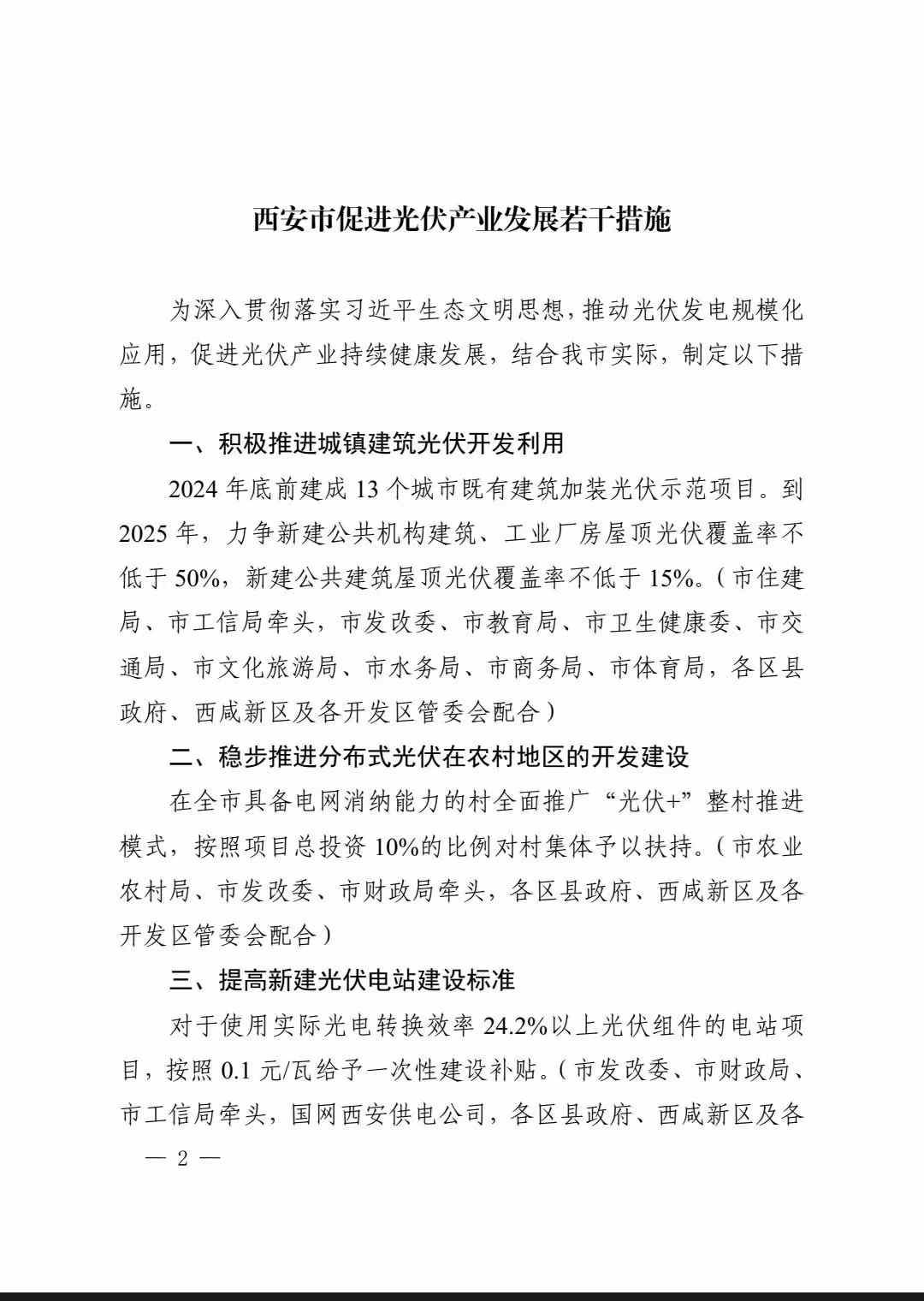
一、城镇建筑光伏开发利用成为重点

目标:《措施》明确提出,到2024年底前,全市将建成13个城市既有建筑加装光伏示范项目。同时,到2025年,新建公共机构建筑、工业厂房屋顶光伏覆盖率将不低于50%,新建公共建筑屋顶光伏覆盖率不低于15%。

解读:这一措施将推动城市建筑向绿色能源转型,提高能源自给率,减少对传统能源的依赖,同时为城市提供更多的绿色空间。

二、鼓励农村地区光伏建设稳步推进

目标:在全市具备电网消纳能力的村全面推广“光伏+”整村推进模式,对村集体项目总投资的10%予以扶持。

解读:通过财政扶持,鼓励农村地区发展光伏产业,这不仅能提高农村用电的可持续性,还能促进农村经济的发展和能源结构的优化。

三、提高新建光伏电站建设标准

目标:对全市使用实际光电转换效率24.2%以上光伏组件的电站项目,给予0.1元/瓦的一次性建设补贴。

解读:这一措施旨在鼓励采用高效率光伏组件,提升光伏电站的整体性能和发电效率,推动光伏技术的升级。

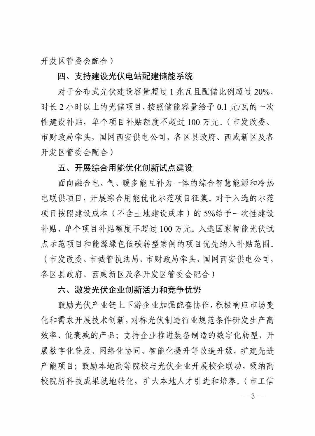
四、支持建设光伏电站配建储能系统

目标:对分布式光伏建设容量超过1兆瓦且配储比例超过20%、时长2小时以上的光储项目,给予0.1元/瓦的一次性建设补贴,单个项目补贴额度不超过100万元。

解读:储能系统的建设对于提高光伏发电的稳定性和电网的调峰能力至关重要,这一措施将促进储能技术的发展和光伏发电的高效利用。

五、开展综合用能优化创新试点建设

目标:面向融合电、气、暖多能互补的综合智慧能源和冷热电联供项目,开展综合用能优化示范项目征集,给予建设成本5%的一次性建设补贴,单个项目补贴额度不超过100万元。

解读:通过补贴鼓励综合能源利用项目的发展,有助于推动能源结构的优化和升级,提高能源利用效率,降低能源消耗和排放。

六、激发光伏企业创新活力和竞争优势

目标:鼓励光伏产业链上下游企业加强配套协作,开展技术创新,推进装备制造的数字化转型,扩建先进产能项目。同时,也支持企业与高等院校开展校企联动,吸纳高校院所科技成果就地转化。

解读:通过政策引导和支持,激发光伏企业的创新活力,提升全市光伏产业的整体竞争力,促进光伏产业的持续健康发展。

总的来说,《西安市促进光伏产业发展若干措施》的出台,不仅为全市光伏产业发展提供了政策支持和资金激励,也为西安市乃至陕西省的绿色发展和能源转型指明了方向。相信在政策的推动下,西安市的光伏产业将迎来更加广阔的发展前景。

附:《西安市促进光伏产业发展若干措施》原文如下:


壹定发

地址:中国•西安西咸新区西部云谷二期6号楼,邮编:710000

E-mail:zoompvtech@sxzkgc.com

电话:029-88686559

Copyright© 2019--2029 壹定发有限公司 All Right Reserved  
壹定发